近日,我院功能微生物绿色转化技术河南省工程实验室王海磊教授课题组的研究成果Editing of a Specific Strain of Escherichia coli in the Mouse Gut Using Native Phages发表于美国微生物学会主办的国际期刊Microbiology Spectrum (DOI: https://doi.org/10.1128/spectrum.01804-22)上。该工作提供了一种利用噬菌体清除肠道微生物中特定细菌的方法,为研究微生物组中特定细菌的功能提供了新的技术和思路。
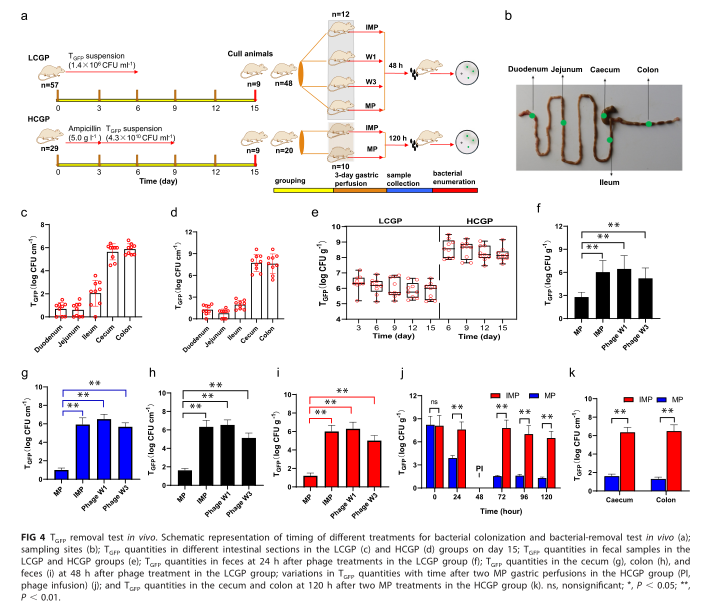
在微生物组学研究领域,缺乏对微生态系统中特定细菌原位功能的研究方法。王海磊团队使用噬菌体作为微生物编辑工具,清除小鼠肠道中绿色荧光蛋白(GFP)标记的大肠杆菌MG1655。 在体外试验中,噬菌体处理后活菌滴度与无噬菌体对照相比显著减少。 在体内实验中,噬菌体将小鼠肠道内定植的菌株MG1655的数量从106 ~ 108 CFU g-1减少到102 CFU g-1水平。 此外,噬菌体对小鼠肠道微生物群落结构的影响不显著(P > 0.05),说明其不但可有效编辑目标细菌,且对肠道系统中的微生物多样性和丰度干扰小。 因此,团队开发了一种肠道工程技术,通过编辑肠道微生态系统中特定细菌的丰度来研究其在系统中的原位功能。
长期以来,功能微生物绿色转化技术团队在刘国生,王海磊教授的带领下,在应用微生物领域做出了大量开创性工作。本工作中,王海磊教授为论文的通讯作者,为论文的第一完成单位。该研究得到了国家重点研发计划、国家自然科学基金、科技创新团队基金等项目的支持。

